왜 Recoil 인가?
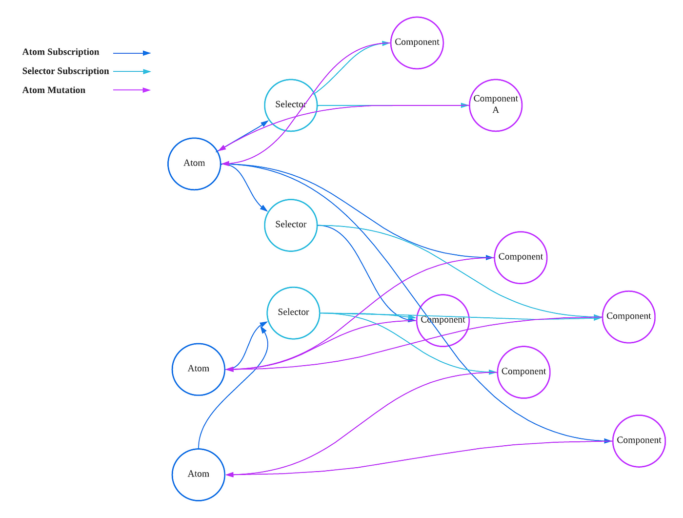
컴포넌트가 사용하는 데이터 조각만 사용할 수 있고 계산된 selector 를 선언할 수 있으며 비동기 데이터 흐름을 위한 내장 솔루션도 존재한다.
동적 키로 atom 을 만들고, selector 에 인자를 보내는 등 간단하게 가능하다.
Recoil 시작하기
npm install recoil
어플리케이션을 RecoilRoot 로 감싸고
데이터를 atom 단위로 선언해준다.
useState 는 useRecoilState 로 대체해주면 된다.

atom
atom은 하나의 상태이다.
컴포넌트가 구독할 수 있는 리액트 state와 유사하다.
즉, atom의 값을 변경하면 그것을 구독하고 있는 모든 컴포넌트들이 모두 리렌더링 된다.
먼저 atom을 생성하기 위해 어플리케이션에서 고유한 키 값과 디폴트 값을 설정해줘야 한다.
export const state = atom({
key : 'key',
default : 'default value',
});
useRecoilState
atom의 값을 구독하여 업데이트 할 수 있는 훅
useState 와 유사한 방식으로 사용
const [atomState, setAtomState] = useRecoilState(state);
useRecoilValue
setter 함수 없이 atom의 값을 반환 -> atomState
useSetRecoilState
setter 함수만 반환 -> setStomState
selector
selector 는 상태에서 파생된 데이터
다른 atom에 의존하는 동적인 데이터를 만들 수 있게 한다.
'Web Study > React 관련' 카테고리의 다른 글
| 노마드코더 React Hooks - 2 (4) | 2023.06.13 |
|---|---|
| 노마드코더 React Hooks - 1 (0) | 2023.06.11 |
| React 로 Netlify 배포 해보기.. feat.Heroku (0) | 2023.05.23 |
| React 프로젝트 Netlify 에 배포하기 (1) | 2023.05.16 |
| 리액트로 꾸미기 - CSS Modules, TailWind CSS (1) | 2023.05.01 |